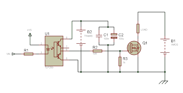
Tlp250 Pinout Examples Applications Datasheet And Features
Electel Blogspot Using The Tlp250 Isolated Mosfet Driver Explanation And Example Circuits
High Side Switching Of N Channel Mosfet Electrical Engineering Stack Exchange
High Side Driver Circuit 4 Download Scientific Diagram
Tahmid S Blog Using The Tlp250 Isolated Mosfet Driver Explanation And Example Circuits
Xt 6233 The Ground For The Circuit The High Side Drivers Provide The Power Free Diagram
Tlp350 Mosfet Driver Circuit
Can I Use Only Lower Side Of Ir2110 Forum For Electronics
Mosfet Driver Using Ir2110
Tahmid S Blog Using The High Low Side Driver Ir2110 Explanation And Plenty Of Example Circuits
Gate Driver Circuit For Mosfet Igbt Fig 10 Shows The Matlab Download Scientific Diagram
Tlp250 Dip 8 Photocoupler Power Mos Fet Gate Drive 5 Pieces Amazon In Home Improvement
Mosfet High Side Driver Ic
Ir2110 4 Png 1181 681 Cool Electronics Electronics Wallpaper Electronics Logo
Driving 5phase Step Motor With 10 Mosfet Page 2
Ir2110 Mosfet Driver Circuit Diagram Linoatheme